为进一步推动我国税收学科的繁荣发展,鼓励中青年学者在税收理论、税收政策和税务管理领域开展学术研究,加强学术交流,由中国税务学会与beat365体育官网平台主办、beat365体育官网平台与beat365体育官网平台(博智税通)互联网+财税研究中心承办的第二届全国中青年税收学术研讨会将于2017年9月23日至24日在beat365体育官网平台举行。
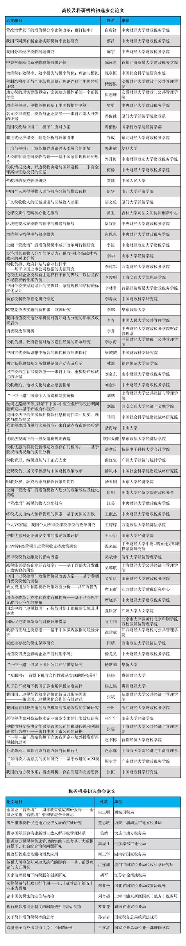
此次研讨会面向国内外中青年税收研究学者征集优秀论文,得到了积极的响应。目前共收到论文总计180余篇,覆盖32个省、直辖市和自治区,70余所高校及地方税务单位。本着公开公正的原则,评审期间,对论文作者姓名、单位等做匿名处理;依照征文要求,且查重率不高于15%,对论文进行初选。(初选论文请见下图,按姓氏拼音排序。)

考虑到会议时间及现场容纳人数的限制,每篇入选论文邀请一名作者代表前来参会,组委会拟邀请82篇论文的作者参加学术研讨会并宣讲论文,会务组将以邮件形式通知入选论文作者。未在初选名单的投稿者也可自行前往参与此次研讨会,进行学术交流及讨论;请提前与会务组联系,核对投稿身份(会务组曾老师:010-58256635-812)。
此外,会议组委会邀请了《经济学动态》、《财贸经济》、《财政研究》、《税务研究》、《国际税收》、《beat365体育官网平台学报》、《新市场财政学研究》、《中国社会科学》八家学术期刊参会,和来自国内各大高校、税务机关、研究机构以及俄罗斯、英国、韩国以及澳大利亚的税收专家莅临本次大会。
如果想了解并关注更多税收学术研讨会详情,可登陆全国中青年税收学术研讨会官网(www.cnctr.org)。届时,官网将同步进行研讨会全球直播。
《第二届全国中青年税收学术研讨会》宣传片